Modelisation d'une BDD
Compétence : Gérer des projets informatiques
Compétence : Gérer des projets informatiques
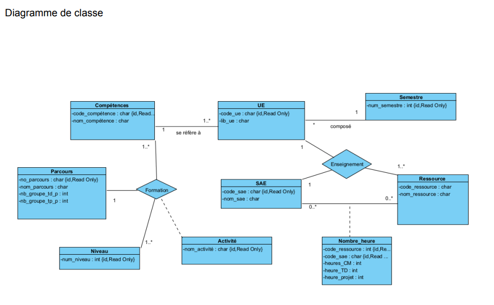
Dans le cadre de la SAE 1.04, nous avons réalisé un diagramme de classes du programme du BUT Informatique, pour réaliser ceci nous avons utilisé VisualParadigm. À la suite de ceci nous avons alors créé notre base de données en SQL (Postgresql) avec SQL Workbench.